2026PG电子官网- PG电子试玩- APP下载 广东高考专项计划报名公布30 县考生降分上重本
2026-03-28PG电子,PG电子官方网站,PG电子试玩,PG电子APP下载,pg电子游戏,pg电子外挂,pg游戏,pg电子游戏,pg游戏官网,PG模拟器,麻将胡了,pg电子平台,百家乐,捕鱼,电子捕鱼,麻将胡了2往年被这两个专项计划录取后放弃入学资格或退学的考生,2026年不再具有这两个专项计划的报考资格。因限定考生范围,这成为降分上重本的方式。
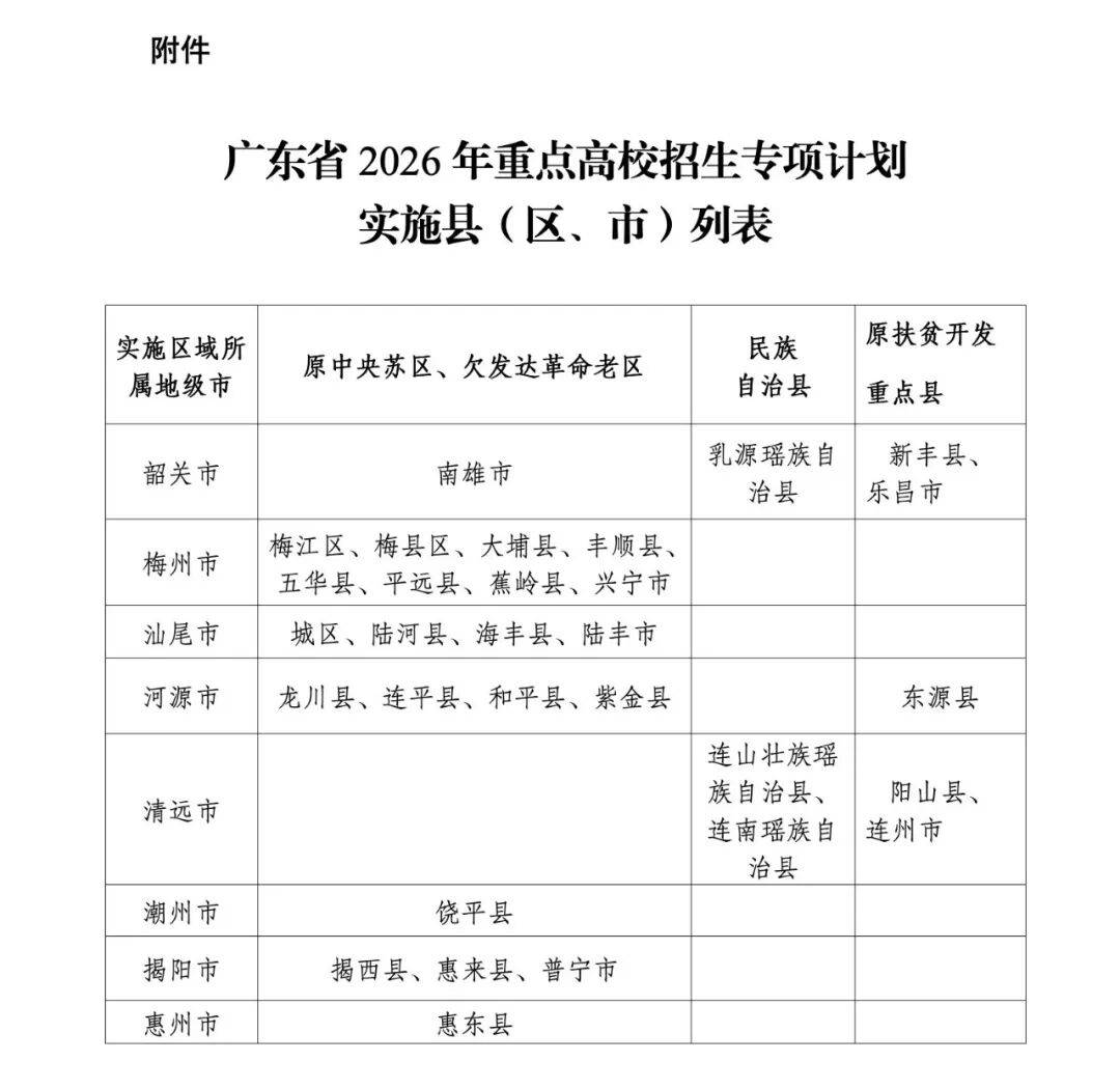
本人及法定监护人户籍在30个实施区域内,本人户籍连续满3年(截至2026.8.31);
本人及法定监护人户籍在30个实施区域内,本人户籍连续满3年(截至2026.8.31);
2026年起高校专项取消高校自主报名、审核、校测及单独简章,两类计划院校、专业、计划数详见《广东省2026年普通高校招生专业目录》;
2026年起高校专项取消高校自主报名、审核、校测及单独简章,两类计划院校、专业、计划数详见《广东省2026年普通高校招生专业目录》;
均纳入本科批次平行志愿录取,高校专项成绩不低于特招线,地方专项单独划线。
均纳入本科批次平行志愿录取,高校专项成绩不低于特招线,地方专项单独划线.志愿填报
先在规定时间完成报名申请,资格审核并公示通过后,方可填报专项计划志愿,具体时间以省招办文件为准。
报名时间:2026.4.9-4.15,登录广东省普通高考报名系统申请,按要求上传户籍、学籍、监护人等证明材料;
审核:报名点初核(4.9-4.17)→县区复核(4.20前)→地市复审(4.23前)→省级联审;
报名时间:2026.4.9-4.15,登录广东省普通高考报名系统申请,按要求上传户籍、学籍、监护人等证明材料;
审核:报名点初核(4.9-4.17)→县区复核(4.20前)→地市复审(4.23前)→省级联审;
公示:各级公示不少于10个工作日,地市公示信息保留至年底,录取后省招办公示录取名单。
公示:各级公示不少于10个工作日,地市公示信息保留至年底,录取后省招办公示录取名单。
根据教育部《关于做好2026年重点高校招生专项计划工作的通知》(教学司〔2026〕4号)要求,现就做好我省2026年重点高校招生专项计划(含高校专项计划和地方专项计划,下称专项计划)工作通知如下:
符合我省2026年普通高校招生统一考试报考条件并已报名,且同时符合下列条件的考生,可以报考重点高校招生专项计划:
往年被专项计划录取后放弃入学资格或退学的考生,不再具有专项计划报考资格。
(一)招生高校与专业。2026年起,高校专项计划不再由高校组织报名、资格审核和校测、不单独发布招生简章。
(1)考生须上传本人户口本首页、本人页及父亲和母亲(或其他法定监护人)户口页电子版(须带公章页,下同)。对于因行政区域撤并或名称调整,考生申报的户籍信息与考生户口簿上呈现的信息不完全相符的,考生须上传两者实属同一区域的证明材料电子版,否则视为虚假信息。
(2)根据《民法典》第二十七条 父母是未成年子女的监护人。未成年人的父母已经死亡或者没有监护能力的,由下列有监护能力的人按顺序担任监护人:祖父母、外祖父母;兄、姐;其他愿意担任监护人的个人或者组织,但是须经未成年人住所地的居民委员会、村民委员会或者民政部门同意。如考生父母不具有法定监护人资格,须提供其他法定监护人户口页电子版,同时提供法定监护人资格证明电子版。
高校专项计划及地方专项计划考生资格审核工作按照属地管理原则,由考生普通高考报名所在地负责,实行网上审核。“广东省普通高考报名系统”与公安部门、学籍管理部门进行相关数据对接,提供辅助审核建议。各级招生根据考生申报信息、辅助审核建议,以及考生上传的相关证明材料完成审核,并加具审核意见。
(1)资格初核。4月9日至17日,报名点完成考生资格初核。报名点须指派专人认真审核考生申报的信息以及考生上传的户口本、学习经历等证明材料,审核不合格的须注明具体原因;撤回给考生重新补充材料的,须注明待补充材料内容,同时提醒考生于4月17日前重新上传材料并提交审核。逾期未重新提交审核的考生视为自动放弃报名资格。
考生资格审核通过后,由地级市招生办公室公示本辖区内报考考生名单。公示信息包括审核通过考生的姓名、性别、学籍学校、户籍地信息,父亲或母亲或法定监护人姓名、户籍地信息。各单位公示时间不少于10个工作日,网站公示信息保留至当年年底。
各有关地市及高校要进一步加强专项计划宣传工作,全方位做好高校专项计划报考流程变化的提醒工作,积极开展形式多样的招生政策宣传解读。实施区域内有关中学,要充分利用校园广播、校园公众号、信息推送等形式,通过开展主题班会、家长会,或印发、推送考生报考指南、填报须知等材料,让考生和家长充分知晓相关政策内容,及时解答考生疑问,动员鼓励更多符合条件的考生踊跃报考专项计划。
各有关地市要充分认识做好专项计划工作的重要性,层层落实工作责任,严格把好考生资格审核关。一要严把资格条件。各有关市、县(市、区)招生办,各有关中学报名点要严格对照专项计划报考条件,会同当地公安部门,认真审核考生的户籍、学籍及有关材料。二要严密工作流程。各有关市、县(市、区)招生办,各有关中学报名点要严格按照时间节点高质量完成考生资格审核,严格落实信息公开要求,做好考生资格公示工作。要督促各报名点提醒考生登录报考系统获知审核结果。对于撤回修改补充材料的,务必及时通知考生在规定时间补充完整。三要妥善处理各类问题。对审核结果提出疑惑的考生,要及时向考生做好解疑释惑工作。
各有关地市、有关报名点、有关高校要严格执行国家招生政策规定,严格遵守高校招生“30个不得”“八项基本要求”等纪律要求,严格执行国家、地方、高校、中学等多级信息公开制度,进一步优化信息公开的范围、内容、方式和时间,自觉接受纪检监察部门及利益相关者的监督。各有关地市、有关报名点要落实审核责任,对审核结果负责。省级招办严格按投档规则向高校投放考生档案,并负责监督高校执行国家招生政策和学校招生章程的情况。高校不得拒录符合录取规则的进档考生。新生入学后高校要认真开展考生资格复查。
对在专项计划报名、考试、录取过程中出现的违法违纪行为,严格按照有关法律法规严肃处理,依法追究当事人及相关人员责任。对伪造、变造、篡改、假冒户籍学籍等虚假个人信息,未如实填报法定监护人信息和提供虚假申请材料的考生,均应当认定为在国家教育考试中作弊,取消专项计划报名和录取资格,同时取消其当年高考报名、考试和录取资格,已经入学的取消学籍,并视情节轻重给予3年内暂停参加各类国家教育考试的处理。对有关学校、单位和公职人员违规违纪的,依据有关规定给予严肃处理。涉嫌犯罪的,移送司法机关追究法律责任。


